编者按:“十三五”期间,在全院师生的共同努力下,经济与管理学院以党建为引领,在人才培养、学术科研、学科专业建设、文化建设等领域取得了一系列可喜的成绩,极大提升了学院在社会的美誉度和影响力。“十四五”开局之年,为了更好地总结过去,谋划未来,在全院上下树立“建设一流商学院”的自信,学院推出“‘十三五’成就巡礼”系列报道,全面展现全院师生在“十三五”期间做出的成就。
“十三五”期间,学院坚持用习近平新时代中国特色社会主义思想铸魂育人,把立德树人作为根本任务,致力培养具有责任意识、创新精神、国际视野、人文情怀的社会栋梁和工程英才,在思政教育、科研创业、就业创业等方面取得了显著成效。
践行铸魂育人,强化学生思想价值引领。开展学习习近平总书记系列重要讲话精神主题教育,建立健全“大思政”一体化工作机制,探索形成五“微”一体,经“九”不息学生思政的工作格局。重点打造经管红石榴少数民族工作坊、红周二党员沙龙、学生党员发展研究中心、“尚德励学英才说”思政论坛、“党员百岗奉献”志愿服务、党史微讲堂等具有思政内涵、经管特色的品牌活动,提高学生精神觉悟,筑牢学生党员信仰之基,引导和影响更广大学生将爱国报国热情与学习实践行动有机结合。在不断坚持引领学生思想价值和完善思政工作的过程中,学院获得江苏省五四红旗团委等荣誉,涌现出2019年度全国自强之星标兵(全国仅十人)阿恩克其、中宣部2020年度百名“最美志愿者”王小珂等学生典型。
图1:五“微”一体,经“九”不息学生思政工作模式

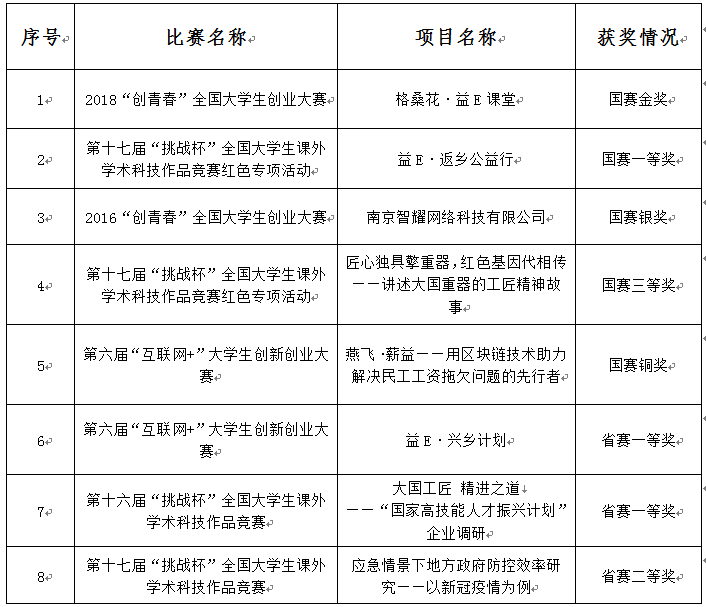
浓厚创新氛围,聚力搭建多维创新平台。在创新路上,学院不断面向现实需求,努力突破瓶颈,聚焦科创前沿,争取构筑创新高地,在不断持续创新实践中,学院科研成果和科创质量与影响力不断提升。为了深入创新驱动发展,以科技创新为引领开拓发展新境界,学院致力营造创新氛围,搭建良好的科创平台。统筹布局,设置了6个主题创新区,开展项目式实习等,打造创新梦工厂、各类实验室等创新场所,都为经管的学生埋下了“我想创”的种子,形成“人人创新”的新势态。学院邀请企业大咖开展创业讲座,培养创业能力。开展创新训练营,实行师生宿舍结对、本科生导师制,促进师生从游、研本融合;建立完善5大学生学习兴趣社区建设,加强学生自主创新动力。持续推进教师科研项目、学生创新基金项目双对接。构建普惠式+精进式相结合的竞赛格局,提升基础学科赛事的针对性和实效性;着力开拓新的“时效性”赛事,激发更多青年学生创新创业的兴趣,营造良好的氛围;聚焦国家级及以上的高水平赛事,提升学院创新创业工作成果,其中学生团队获得“创青春”全国大学生创业大赛国赛金奖1项,“挑战杯”课外科技作品竞赛红色专项国赛一等奖1项,互联网+红旅赛道国赛铜奖1项,均创学校该赛道最佳成绩。以赛促学,培养创新创业生力军,以赛促创,搭建成果转化新平台,推动赛事成果转换和孵化。近五年我院成功孵化入园项目达7项。
拓展实践基地,多措并举助推实习就业。学院积极开拓企业实习实践基地,为学院相关专业的同学提供和搭建优质的校企实践平台,通过校企导师联合指导,切实提高学生的综合素质。重视国防重点单位及优质企业就业资源,每年院领导带队开展“国防企业面对面”、名企走访等活动,不断提升重点领域、重点企业就业比例。积极探索“军演式”的企业实习新模式,以实际问题为导向,通过分组编队,强化验收考核,增强实习的竞争性与对抗性,每年择优遴选本科生赴成飞、海尔、捷普等公司企业开展实习实践。打造“经赢职场”职业素质训练营,在“名企”、“名家”上下功夫,邀请知名企业、企业家进校与学生近距离交流,帮助学生做好个人定位和职业选择。成立“经致工作坊”“经精有位”“职上青云”等小微平台,围绕学生特点及需求,平均每月一期、每期一个主题,提高就业指导服务工作的质量。积极汲取经管学院丰富的校友资源,搭建起学生与优秀校友的沟通平台,重点打造了“尚德励学英才说”、“筹策济世名家谈”等校友面对面活动品牌。通过拓展实践基地,重视重点单位就业资源,多维度关注,多举措并施,发展校企联合平台,增强学生职业思维,提升学生综合素质,促进优质就业。学生专业特色鲜明,就业市场广泛,积极引导学生树立正确的就业观和择业观,激发毕业生到基层就业、服务社会、投身国防事业的热情,逐步形成了“立足江苏、服务三航、辐射全国”的学生就业格局。
表1:十三五期间学院学生省级以上重要评选获奖及个人表彰情况

表2:十三五期间学院在重量级创新创业赛事中所获奖项

图2:我院毕业生主要就业单位

学院地址:江苏省南京市江宁区将军大道29号
邮政编码:211106
版权所有:南京航空航天大学 ALL RIGHTS RESERVED 苏ICP备05070685号