91麻豆

报读指南

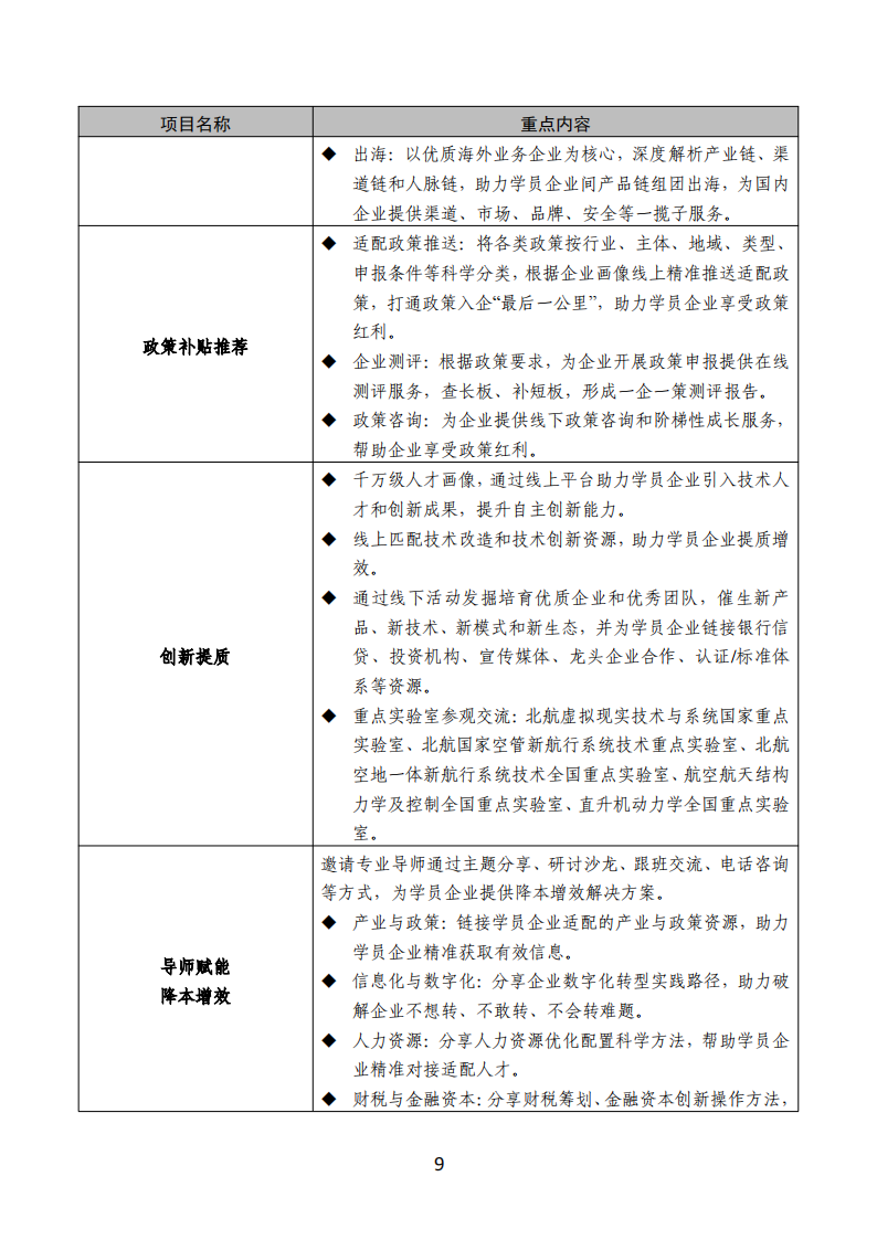
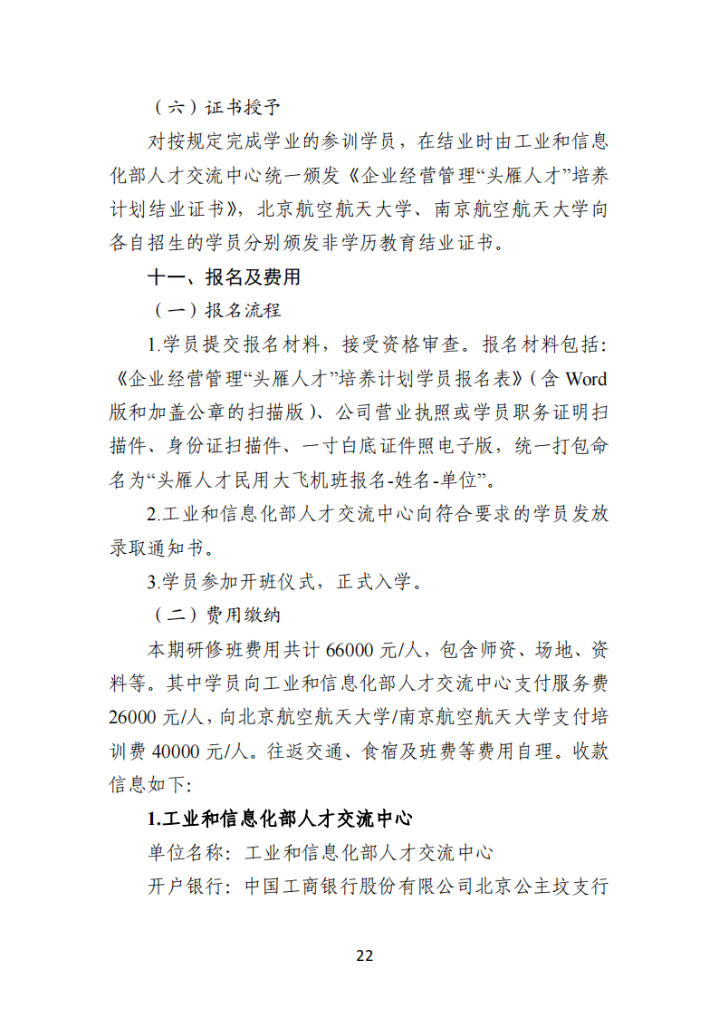
招生简章 | 企业经营管理“头雁人才”培养计划 2024 年度民用大飞机产业及应用研修班学员选拔培养方案

时间:2024-09-05作者:韩茜 审核:周志鹏 来源:经济与管理学院点击:217

学院地址:江苏省南京市江宁区将军大道29号

邮政编码:211106

版权所有:南京航空航天大学 ALL RIGHTS RESERVED 苏ICP备05070685号